一直以来,横亘在换房族前边的一道障碍就是“老房子卖不掉”。
家住李沧区的徐先生就是这样,从2024年下半年开始关注新房,眼看着新房价格上涨,房源越来越少。可是因为自己的套二老房子卖不掉,一直不敢出手。今年5月,借助于五一的流量,老房子迎来了五六拨人来看房,而徐先生也及时降低挂牌价10万元,终于在假期结束后的第二天成交。对于徐先生而言,自己的二手房小区房龄超过15年,学区一般,离地铁也不近,房价没有强支撑,架不住走下坡路的大势。“最近小区成交还不错,都是因为房东想通了,拖下去也看不到上涨的希望,想要快速卖掉二手房完成置换,只能对比最近成交的价格割肉出手。”
根据青岛贝壳研究院数据,三四月份,青岛二手房分别成交了6913套和6881套,成交量在最近14个月里仅次于去年3月的7530套。这些数字背后,或许都藏着或幸运或心酸的买房/卖房故事。

从成交面积段来看,4月百平以内的成交房源达到了54%,小户型依然是成交主力。尤其是90㎡以内房源,在新房里已经基本“绝迹”,成交的基本都是二手房,而这部分购买90㎡以内房源的刚需购房者是对价格最为敏感的群体,对房东来说,小户型二手房的成交难有“惊喜”,大都只能割肉卖房。

对于100-120㎡的套三房源,目前还是比较紧缺的,符合主流人群的购房需求。德佑院士港店负责人荆帅表示,目前东李片区100-120平的户型只要价格合适,不论是成交价格和成交速度都明显高于小户型。
值得关注的是,4月140㎡以上面积段成交占比达13.1%,为近五个月新高。二手房不等于“老破小”,现在越来越多的大户型、次新房品质并不低,这部分房源也吸引着越来越多改善族的目光。
在当前市场环境下,新房和二手房境遇大不同。政策利好多数倾向于新房,“青岛楼市十二条”里的多孩家庭购房补贴、公积金贷款中现房提高额度等政策,都是针对新房。但也要看到,政策也在鼓励换房——
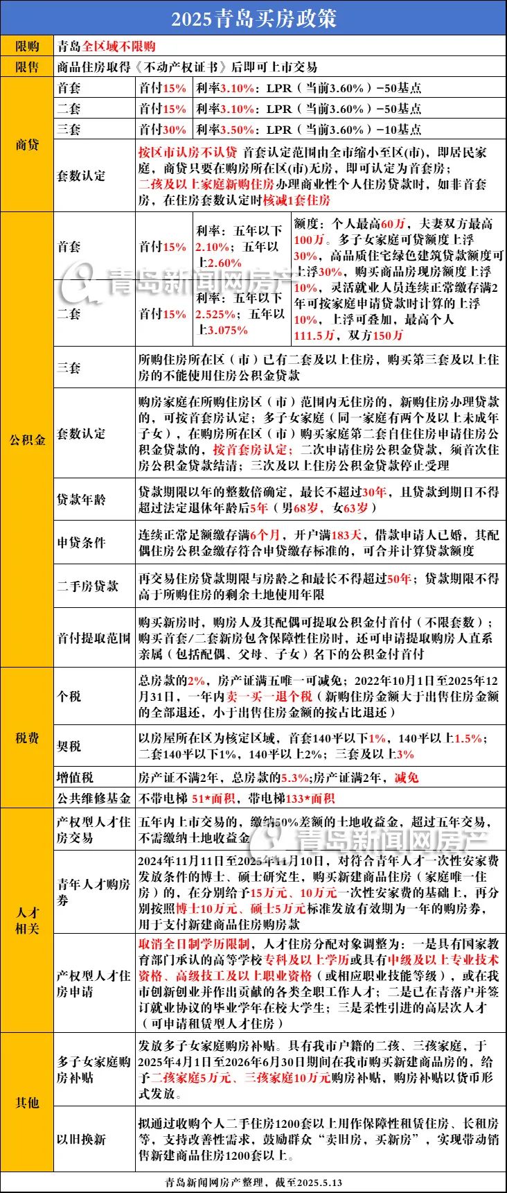
以旧换新政策:根据此前出台的《青岛市实施住房“以旧换新”促进住房领域消费工作方案(试行)》,拟通过收购个人二手住房1200套以上用作保障性租赁住房、长租房等,支持改善性需求,鼓励群众“卖旧房,买新房”,实现带动销售新建商品住房1200套以上。1200套虽然有条件、数量也不多,但毕竟给了想要卖一买一的购房者另一条处理二手房的途径,还省掉了中介费。
利率下调:公积金贷款利率,由2.85%下调到2.6%!不论新房还是二手房,以首套房个人住房公积金贷款100万元、期限30年、等额本息还款方式为例,利率调整后月还款额减少约133元,总计节省利息支出4.76万元。同样,提高借款人年龄上限、按区(市)认房、优化多子女家庭住房套数认定标准等政策,也同样适用于二手房。

商贷方面,降低政策利率0.1%!即公开市场7天期逆回购操作利率从目前的1.5%调降至1.4%,预计将带动贷款市场报价利率(LPR)同步下行约0.1个百分点。预计这个月20号就会公布下调LPR!这意味着,青岛首套房贷利率将有机会从3.1%下调到3.0%。(具体结果以央行公布为准)
税费方面:2022年10月1日至2025年12月31日,一年内卖一买一退个税,新购住房金额大于出售住房金额的全部退还,小于出售住房金额的按占比退还,也有利于换房。
买家希望捡漏,卖家希望多要价,二者的悲喜并不相通。
但毋庸置疑的是,在当前各项政策利好的形势下,不论是买新房还是二手房,都迎来了一个比较好的时机。
一方面,在政策利好的刺激下,换房族为换房,可能加快出手自己的二手房,房东会更容易爽快出手,此时购买二手房的买家也更容易捡漏。
另一方面,在政策刺激下,更多购房者会出手买房,停止观望加快决策。不论入手新房还是二手房,都会刺激整个房地产市场回温。
附:青岛市最新买房政策

提示:本文仅代表作者观点及立场,仅供参考。
责任编辑:李坤
