
为全面提升青岛市旅游接待饭店服务品质,推动青岛旅游饭店向品牌化、特色化进阶,打造一批高品质旅游饭店标杆,青岛市文化和旅游局、青岛市商务局、青岛市市场监督管理局联合指导开展了青岛市“十佳旅游接待饭店”和“十佳文化主题饭店”推荐活动。经全市旅游饭店积极申报、业内专家推荐、网站公示三大阶段,最终确定了推荐名单,青岛西海岸新区共有7家饭店入选该名单。


青岛市十佳旅游接待饭店
青岛金沙滩希尔顿酒店

酒店毗邻“亚洲第一滩”金沙滩和青岛国际啤酒节会场—金沙滩啤酒城。以欧式古堡设计为依托,拥有430间客房、3个风格迥异的主题餐厅,还设有一个户外景观花园,让您在这里彻底放松身心,不虚此行。让人着迷的古堡式建筑在夜晚的海风中与流光溢彩的啤酒盛会形成一幕鲜明的对比。当夜幕徐徐降临,幽蓝夜色下,希尔顿酒店悠然静谧,不远处的金沙滩啤酒城灯火璀璨,无论哪一幕都让人沉醉。夜色微醺,好不惬意。
地址 | 嘉陵江东路1号
电话 | 0532-83150000
青岛东方影都融创万达文华酒店

青岛东方影都融创万达文华酒店获评五星级酒店,整体设计采用古典欧式风格建筑,结合欧洲航海文化及海洋元素,拥有175间精致典雅的全海景客房及套房,每间客房拥有超大空间,采用落地窗并配有私人阳台,宾客不仅可以欣赏到欧式花园景观,亦可远眺迷人海景。
地址 | 星海湾路888号
电话 | 0532-89057777
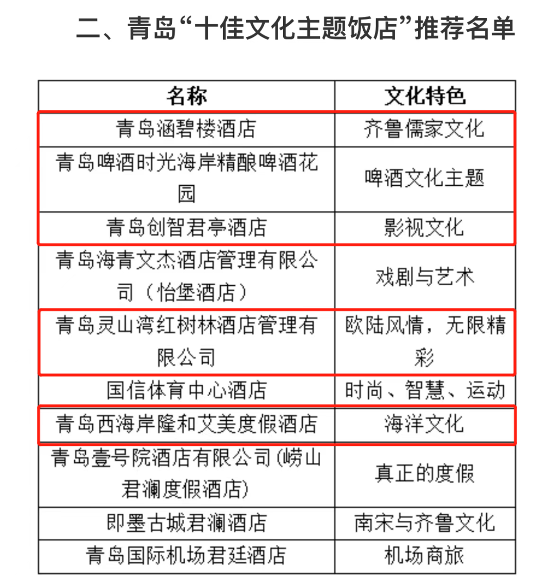
青岛市十佳文化主题饭店
青岛啤酒时光海岸精酿啤酒花园

位于青岛西海岸金沙滩的青岛啤酒时光海岸度假酒店,以邮轮造型为设计灵感,在酒店里处处充满着啤酒文化,出门即可到达海边,紧邻啤酒节主会场,63间各具主题的客房,有带海景视角的浴缸,豪华的套房里还有可以观景的露台,不出房间就可以品尝到新鲜的精酿啤酒。
地址 | 金沙滩路1356号
电话 | 0532-86761903
青岛创智君亭酒店

酒店地理位置优越,临近地铁13号线,与游艇会展中心、影视产业园、融创茂等娱乐配套设施毗邻而居。酒店在规划设计上大胆创新,融合众多电影元素,与灵山湾影视基地遥相呼应,全力锻造影视元素的酒店。为满足宾客的多元需求,酒店还设有书吧、茶吧、酒吧、行政酒廊、健身房、精品屋、自助洗衣等服务和娱乐设施,宾客入住于此不仅可以度过一段舒适的休息时光,还将拥有一段美好惬意的度假体验。
地址 | 胶州湾东路2566号
电话 | 0532-89053666
青岛灵山湾红树林酒店

是红树林度假品牌在中国北方的开山之作,总面积近80万平方米,现已开放珊瑚酒店、椰林酒店、魔法酒店共计1814间客房。清晨与最爱的人踏浪听风看日出,中午打卡原滋原味的正宗泰餐,午后在日式千寻风的汤泉中用温暖包裹自己,黄昏在红树林小镇广场和鸽子一起放空,入夜就走进百花深处穿越时空感受老北京的情调……
地址 | 滨海大道3588号
电话 | 0532-87116666
青岛涵碧楼酒店

是台湾涵碧楼酒店集团大陆拓展的第一家文创度假酒店,也是一个饱含儒家隐居理想的滨海度假目的地。走进大门,耳边回荡的池波涌流,巧如真的在海里畅游。酒店三面环海,内含161间海景套房、法国餐厅、国际百汇自助餐厅、中式海鲜餐厅与私人宴客厅、户外温水游泳池、沙滩酒吧、专属婚礼策划沙滩婚礼、海上婚礼教堂、SPA温泉会馆等。每间客房皆拥有180度的海洋美景,抬眼便可望见海浪悠悠。
地址 | 九龙山路277号
电话 | 0532-83166666
青岛西海岸隆和艾美度假酒店

青岛西海岸隆和艾美度假酒店获评五星级酒店,坐落在风景秀美的灵山湾省级旅游度假区,拥有218间绝妙客房、套房及总统套房,配备两间精致的餐厅和一间大堂吧,奉上琳琅满目的珍馐美食。
地址 | 滨海大道2688号
电话 | 0532-87169999
///
西海岸的酒店,用高审美的体验、高品质的栖居、有温度的服务温暖每一个住客,为你打造自在舒适的旅宿体验。
青岛西海岸新区融媒体中心出品

