今天开始
山东天气即将“大变脸”
降水和降温将轮流抢占
本周天气舞台C位
山东大范围强降雨登场
山东省气象台昨日15时30分
发布重要天气预报
受气旋影响
预计17日下午至18日夜间
我省自西向东有一次
大范围强降雨过程
全省平均降水量30~50毫米
其中
菏泽、济宁、枣庄、临沂北部、
日照、泰安、淄博南部、潍坊、
青岛北部和烟台
有大到暴雨
(40~70毫米,局部90毫米以上)
其他地区有中到大雨局部暴雨
(20~40毫米,局部50~70毫米)

17~18日过程降水量预报图(单位:毫米)

未来三天全省16城市
具体预报如下
↓↓↓

各地市也相继发布
重要天气预报
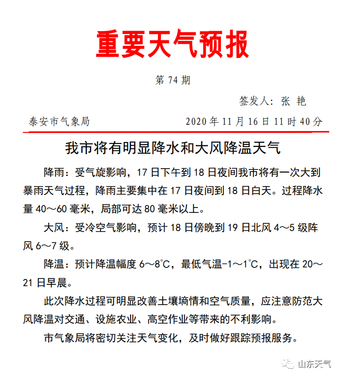
泰安

枣庄

济宁

烟台

威海

潍坊

济南

日照

聊城

德州

东营

此次降水可明显改善
土壤墒情和空气质量
应注意防范大风
对交通、设施农业
以及高空作业等
带来的不利影响
这两天出门一定要带雨具
注意出行安全
警惕大风天气
此次降水伴随着大风天气
18日白天到夜间
南风转北风
渤海、渤海海峡、黄海北部和中部
7~8级阵风9~10级
半岛地区6~7级阵风8~9级
鲁西北的东部和鲁中的北部地区
5~6级阵风7~8级
降雨过后气温下降明显
此次降雨过程结束以后
我省气温持续下降
18日~20日
部分地区48小时内
降温幅度在8℃以上
最低气温直逼0℃
双十一新入手的棉衣棉裤
可以派上用场了

此次降雨过程极端性强
提醒您一定要注意出行安全
本周天气复杂多变
记得要及时关注天气信息哦
(来源:山东天气)

