23日,受冷空气影响,山东各地仍是大风呼呼的一天。在大风影响下,山东大部分地区天空一片湛蓝,碧空如洗。12时,省会济南天气晴好,阳光明媚,但风力依然较大,体感较冷,市民身上依然裹着厚实的外套。
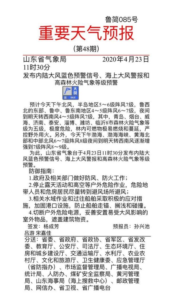
11时30分,山东省气象台发布内陆大风蓝色预警信号、海上大风警报和高森林火险气象等级预警。预计今天下午北风,半岛地区5~6级阵风7级,鲁西北的东部、鲁中、鲁东南地区4~5级阵风6~7级,夜间到明天转西南风4~5级阵风7级,其中,青岛、烟台、威海、济南、泰安、淄博、潍坊、临沂8市森林火险气象等级为五级,极度危险,林内可燃物极易燃烧和蔓延,严控野外用火。
另外,今天下午渤海、渤海海峡、黄海北部和中部北风6~7级阵风8级夜间到明天转西南风逐渐增强到7级阵风8~9级。
防御指南:政府及相关部门做好防风、防火工作;停止露天活动和高空等户外危险作业,危险地带人员和危房居民尽量转到避风场所避风;相关水域作业和过往船舶采取积极的应对措施,加固港口设施,防止船舶走锚、搁浅和碰撞;切断户外危险电源,妥善安置易受大风影响的室外物品,遮盖建筑物资。
近日,山东受较强冷空气影响,各地大风持续“在线”,气温也相对低迷,好在自明天开始,随着冷空气减弱,各地气温将会逐步回升。
具体预报:
今天(23日),全省天气晴到少云。鲁西北的东部、鲁中的北部和半岛地区北风3~4级转西南风4~5级阵风6~7级,其他地区北风转西南风3~4级。夜间最低气温:鲁中山区、鲁东南和半岛内陆地区4℃左右,有轻霜冻;其他地区7℃左右。
24日,全省天气晴到少云。鲁西北的东部、鲁中的北部和半岛地区西南风5~6级阵风7~8级转北风3~4级,其他地区西南风4~5级阵风6~7级减弱到3~4级。夜间最低气温:鲁中山区和半岛内陆地区7℃左右,其他地区10℃左右。25日,全省天气晴间多云。鲁西北、鲁中和半岛地区北风4~5级阵风6~7级转南风3~4级,其他地区北风转南风3~4级。夜间最低气温:鲁中山区、鲁东南和半岛内陆地区4℃左右,有轻霜冻;鲁西北和鲁西南地区8℃左右,其他地区6℃左右。
齐鲁晚报·齐鲁壹点记者 于民星

